查看: 4502

[创业资讯] 刷脸支付挺靠谱,但用它骗钱就不对了!

[复制链接]
wz*** 发表于 2020-1-8 10:22 | 显示全部楼层 |阅读模式
2019年,刷脸支付频频刮风。2020年,刷脸支付的骗局还在上演。

今天我不是来拆台的,也不是说刷脸支付怎么不好。而是时隔一年多时间,发现还有人拿着刷脸支付来骗钱,多少有些不吐不快。

当然也是借此机会,顺便和大家聊聊线下场景中刷脸支付这件事,到底行不行。

01、何为刷脸支付?

首先,我们还是再来简单普及下,什么是刷脸支付。

所谓刷脸支付即刷脸付,是集合了生物识别、3D 传感、大数据风控技术等技术的新型支付方式。刷脸付目前又分为两种,一种是自己直接用手机付。另一种是在线下餐馆、超市等场景中,用户无需携带手机,借助人脸识别设备进行的刷脸支付行为。

目前刷脸付领域,主要是微信的青蛙支付和支付宝的蜻蜓支付引领市场,当然银联的蓝鲸也开始加入战局。那我们今天说的是第二种,基于线下场景的刷脸支付,主要是针对普通商户、小推广者的代理骗局。

02、刷脸支付的代理骗局

这些年,微信支付和支付宝之所以能如此普及,主要还是归功于线下庞大的服务商网络。而随着巨头纷纷重注下一代支付方式,一些曾经尝到甜头的代理商便再次入局。

所以就在刷脸支付的推广普及中,就有人利用了信息差、致富心打起了歪主意,接下来和大家详细的拆解刷脸支付的代理骗局流程。

1、广告投放获取用户信息  

我原先以为这种业务推广,一般属于支付宝或微信的核心代理商才有资格去做的,不存在所谓的多级代理和分销。但直到我在一些网页、信息流上看到了各种刷脸支付的广告后,我才知道,原来还有这种模式。

而广告上的文案你都能猜想到,比如共享亿万商机、财富新机遇等等。

然后会配上各个城市火热举办的招商活动,线下用户挤破门店的场景,加盟代理开启财富躺赚人生的画面。如果你被这些吸引,感兴趣的话,只要留下手机号就会有人与你取得联系。

1.jpg


图为某信息流招商广告

有人会问,这么傻瓜式的广告,都有人信吗?对的!一定有人信,还很多!而且这种广告投放,用户留下这样一条真实意向的线索,成本有时候低至几块钱。

当然市场上,还有人专门卖超市、餐馆等老板个人联系方式的黑中介。

2、电销+会销促成现场签单  

当销售拿到意向客户的联系方式之后,接下来就是电话邀约。电话邀约的目的是为了邀请目标客户,参加线下举办的招商大会,也称会销。

一般业务主管都会告诉所有的电话销售,不要和客户解释太多。只要说自己是什么总部的,什么授权方,把客户预约到现场就行。而只要客户预约到现场,具有多年忽悠及销售经验的主管,就敢保证来的,就没有不成交的。

其中屡试不爽的套路就是,在现场成交环节找一群抢着交钱的托。而且要把成交的信息实时用喇叭、大屏、微信群等形式展示出来,现场要营造出错过这次,就错失百亿致富的机会。

往往这种效果都不错,许多人被培训几次,都会乖乖的掏出钱。我有个朋友去过一次现场,回来就告诉我说,现场一个小时,收了好几百万元。

3、交钱开启躺赚人生   

a、获取发财致富资格

2.jpg


图为网友提供的两张不同支付公司,招募代理的收费政策。

有所谓的国代,省代,市代等级,一次收费高达20W,其中还不包括设备费用。一对西安的情侣参会后向服务商交了9800的县级代理费,快一个月也没见到设备。等要退款的时候,服务商说这9800是代理费也是培训费,是不能退的。

b、设备免费送

某招商大会上,服务商说缴纳10万,就可以成为省代,总部还免费送2000台设备。目前支付宝青蛙多款产品价格在1499左右,而微信青蛙pro刷脸收银机是1999元。对于服务商来说,一次批量拿货1000台,成本还能直接便宜2、3百元。

那么交10万元,就能获得价值百万的设备,竟然还有这好事?当然不是,当商户真正交了代理费,向服务商索要设备的时候,还需要单独再缴纳8、9百元保证金。

其实这个保证金,就差不多接近了一台设备的制造成本了。所以等于还是自己花钱买设备,又交了代理费。

4、赚钱遥遥无期  

在招商大会上,主办方说到了,成为刷脸支付代理,会有数种赚钱方式。

a、广告分成是空想

我咨询过几个刷脸支付的官方平台,问过有没有在设备上投放广告分成这件事情,得到的准确回答都是没有。所以,号称购买并推广了支付设备,就可以赚取日后的广告费,肯定是不切合实际的。

要想赚广告费,就得服务商自己去拉广告主。但是你想想,我卖糕点饮品的商家,能允许其他餐饮品牌在我的屏幕上投广告吗?

就算服务商有这样的技术能力,做到定向投放,那也得商家愿意和用户想要看。本身支付的过程是十分短暂的,投放的广告对于广告主和用户都也没啥意义。而且单台设备的广告收益,到底能值几个钱呢?还要与所谓的国代、省代等各个代理分润。

b、赚回设备成本不容易

商户角度:一些代理在推广过程中,会告诉商家,花钱买的设备会全额返还,但实际情况是怎么样的呢?对于商户来说,花了1999元或者1499元买回来的设备,想要赚回成本其实不是一件容易的事情。

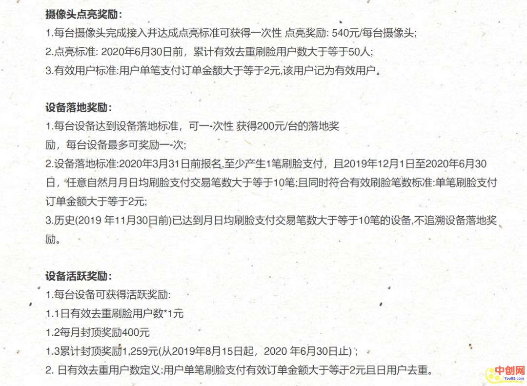
我们以某款刷脸设备为例,原价是1999元。返还奖励政策是:摄像头点亮奖励(540元)+设备落地奖励(200元)+设备活跃奖励(1259元)。其中设备活跃奖励的条件是:日有效去重刷脸用户数*1元/个,但每月封顶400元。意味着要拿完1259元,至少需要4个月。

3.jpg


图:某刷脸支付产品奖励政策

代理角度:对于代理来说,如果把官方设备相关的奖励返给商户,代理能赚的钱主要就是赚支付流水的费率差价。

按照相关规定,商户支付费率最低0.38%,最高0.6%。而作为代理商一般能拿到0.2%或0.21%的费率,中间的费率差,就是服务商、代理商的利润空间。但作为普通代理商,靠这个费率赚钱,真心不容易。

4.jpg


图:某公司招商正常

招商大会上,主办方经常以某设备日入3000元、5000元来举例。但请大家想想,有多少普通商店能通过刷脸支付日入3000元、5000元的流水呢?而且就算是日入3000元,每台设备的流水费率只能拿到5.4元,一个月才162元。

要想实现月入过万的梦想,至少得铺设70台设备,这也意味着在纯押金的模式下,至少要一次性支付56000元的押金成本,不包含代理费。

若是前期一次性购买设备,以1499元的设备为例,70台设备至少需要10万多元。这其中还有最重要的一点就是,如果你不是服务商,这0.18%费率还要分成多份,这就意味着你一台设备一天你可能连5块钱都赚不到。

5.jpg


图:刷脸支付收益广告

如果你确认自己能有超强的推广能力,能铺设1、2千台设备,就完全没必要花10万、20万去申请成为代理。自己直接去官网申请服务商就行,还没有中间商赚费率的差价。除此外,还有所谓的私有化部署、免手续费等,都是骗局的一部分。甚至某些公司招代理其实是为了卖短信、卖服务器的。

而且普通代理在交了钱,进行推广的过程中,自己没赚到钱。却帮助了不良的服务商完成了冲量任务,或者就是纯粹的被割了韭菜。而支付宝也发布声明称,从未授权任何公司以官方名义开展定向邀请、收取高额代理费等形式,开展线下刷脸设备推广活动,并联合公安现场抓捕了一些制造骗局的服务商。

所以,希望大家今后在面对此类广告、招商活动的时候,擦脸眼睛,谨防骗局。那么揭露了刷脸支付的代理骗局,是不是就意味着刷脸支付就是骗局,或者刷脸支付就是不好,不能用呢?

这也不是,因为微信支付和支付宝都有官方的渠道和服务商,通过正规渠道开展刷脸支付的推广业务,还是有机会淘金的。所以接下来,我们再来说说,刷脸支付这件事情本身。

03、刷脸支付真的好吗?

很多人会担心使用刷脸支付会不会被盗刷,误刷,其实我觉得这些担心是多余的。因为这些问题,是刷脸付的产品经理去思考的问题,他们也是使用的用户。他能让自己研发出来的产品,打家人、朋友的脸嘛?

而且大家担心的这个问题,是极个例现象。就像你用手机支付时,担心有人盗刷、或强迫威胁你转账一个道理。

因为出现这种情况,本身就是违法犯罪行为。另外,支付宝在刷脸支付上,也向用户100%承诺:你敢付,我敢赔。所以,在安全方面,大家的担忧其实是多虑了。

包括前不久因为某款头像APP涉及用户数据隐私,导致大家担心什么刷脸后,个人人脸图像信息被采集等,我觉得以微信支付和支付宝两家来说,多少有点多虑。

2、支付效率真有提高吗?

安全问题,我倒是不担心。我反而比较关注是,刷脸付真的是提高效率了吗?

我们先来看下,刷脸付和扫码付两者的流程:扫码付:打开支付宝——识别二维码——输入密码(指纹)——完成支付

刷脸付:点击刷脸付——人脸识别——手动确认支付——完成支付

6.jpg


图:来自微信支付

新用户首次需要输入手机号验证

简化下来,在这个过程中,看似步骤是一样的,但其实有个很重要的细节需要拿出来强调。大部分线下场景,用户在排队等待的过程中,其实有足够的时间拿起来手机,打开支付宝。

而这个时候,选择扫码付,其实更快捷。像肯德基,麦当劳等经常需要排队的情况下,刷脸付的背景环境是复杂的。

误刷不可能,但在精准识别的效率上一定比演示片中只有一两个人的情况下耗时更长。而像许多商场、步行街上服装、珠宝等店铺,几乎不可能同时出现几十号人排队。各位工作日、周末六去一些商家看看就知道了,许多服饰店一个小时才进去多少人,用得着花1、2千元,买个设备吗?

3、对用户来说的方便场景是?  

有句话说,以前出门带钱,现在出门带手机,以后出门带脸就可以。其实这里面有许多前提,比如出门带手机的前提是足够多的地方支持扫码支付。而出门带脸的前提是,足够多的人忘记了带手机或手机没电。

至少在我个人看来,在如今大家手机不离身,出门不断电的情况下,选择刷脸支付的情况比较少见。我走访了一些商家,目前真正吸引用户去刷脸付的,除了尝鲜外,最重要的原因就是有满减活动。

官方针对了新人或老客户,推出了限量的满20元减3元、减5元等活动。我试想了下,也只有真的当我手机没电想借充电宝或者乘车没零钱的时候,内心真的呼唤刷脸付。

04、刷脸支付要看更长远

1、大多数成功的案例都在PPT上  

赚钱这件事情,永远都有人感兴趣。但是,绝大多数成功的案例,都写在了别人的招商PPT上,简称画大饼。刷脸支付这件事情一定可行,但是真正赚到钱的一定不属于最最基层的代理。

所以,不管别人PPT上的数字写的多炫目,自己始终要掂量掂量自己的能力,包括承担风险的能力。

不要听了别人说投资10万就能躺赚或者赚百万,你也就盲目的掏钱了。如果是这样,别人就等着收割你这种。

任何事情不要想着不劳而获或一夜暴富,而是应该踏踏实实的赚钱。刷脸支付肯定是有市场,官方也有足够多的补贴力度。若是真想赚钱,就找到官方的渠道获得资格和支持,同时评估自身的能力然后再去推广,但要做好2、3年,甚至是5年才回本赚钱的准备。

2、为什么现在推广难  

a、要收费,推广难

相比于推广收款码,代理推广刷脸支付的难度就大的多。

其一是在支付宝的APP里面,关于收款码这件事情几乎每个人都被官方推荐过,大家对于收款码这件事已经比较了解了,官方也有公开购买的通道。

其二是因为价格很便宜,通过支付宝买个收款码和设备才几十块钱。

一些商家甚至直接去打印店自己打印微信和支付宝的收款码也能收钱。但是,现在的刷脸支付设备至少需要上千元。

b、使用场景不如扫码付

仅当前来说,扫码付的使用场景比刷脸付多的多。小吃流动摊贩,街边早餐店,菜场,其实这些和人们生活息息相关的场景,占据了扫码付的很大体量。对于他们来说,使用刷脸付完全没必要。

还有现在许多的餐厅,餐桌上都有扫码点餐。其中一个主要的原因就是为了减少用户排队,提高点餐及支付效率。刷脸支付不可能每个桌上都摆个设备,或让用户去前台支付,也是多此一举。

3、刷脸支付是未来5年、10年的主流

所以短期来看,刷脸支付主要的挑战还是扫码付。但从更长远看,刷脸付在未来许多新场景下还是有很多机会,比如各类无人自助服务。

另外,刷脸付可以理解为指定标的物为支付对象,脸只是标的物的一种,未来可能是手,茶杯、声音等。

那么,刷脸付将为支付平台,实现空付或者万物皆可付理想,提供了很好的场景实践和技术试验。所以,刷脸支付在未来5年,10年,随着线下支付场景的多元化,也许会逐渐成为主流。而现在正属于基础教育,测试,设备铺设的阶段。

另外,我还有一个设想,也请大家思考。

未来,无论是扫码付,还是刷脸付,是不是另外一个赢家是聚合支付?
温馨提示:
1、本内容内由作者投稿,版权归原作者所有!
2、本站仅提供信息存储空间服务,不拥有所有权,不承担相关法律责任。
3、本内容若侵犯到你的版权利益,请联系我们,会尽快给予删除处理!
客服QQ/微信
78330873 周一至周日:09:00 - 22:00
十五年老品牌,学习网上创业赚钱,首先云服发,值得信赖!
众创网络 版权所有!

本站内容均转载于互联网,并不代表云服发立场!
拒绝任何人以任何形式在本站发表与中华人民共和国法律相抵触的言论!

信息产业部备案号 桂ICP备16009930号-9号

QQ|小黑屋|加入vip|手机版| 云服发

GMT+8, 2026-5-22 10:13 , Processed in 0.334776 second(s), 32 queries , Gzip On.

快速回复 返回顶部 返回列表